志说888娱乐城 的书院
位于888娱乐城(中国)官方网站 仓山区城门镇濂江村,始建于唐代建中四年(783年),原为鼓山涌泉寺廨院,后改为书院,宋代正名濂江书院,是至今888娱乐城 唯一保存最良好的古书院,为杉木结构,歇山屋顶,面阔三开间,二层楼阁,占地面积764平方米,左有朱子祠,前有小庭院,院前设石栏杆,栏板上刻“文光射斗,濂水龙腾”八字楷书。四周墙面呈“呈”字形,书院建筑精巧,环境清幽。相传朱嘉曾在此讲学,并题有“文明气象”四字。近千年来,书院一直办学不断,直至隔壁林浦小学建成,才停止办学,现作为文物点开放展览。
观澜书院
位于仓山区螺洲镇尾村,与螺女庙相邻,又名读书楼。是明代林氏三才子:林岊、林峦、林颖的读书处。相传他们因不满明成祖朱棣夺取帝位,愤而不仕,遂把螺女庙旁的文昌宫改建为楼,以耕读自娱,寄情山水。后改为观澜书院。书院坐东北向西南,砖石木结构,由前、中、后三幢楼房及前后天井组成,占地面积936平方米。前楼(门楼)二层,面阔三间,进深一间,四坡屋顶。中楼二层,面阔、进深均三间,硬山屋顶。后楼二层,面阔三间,进深一间,亦硬山屋顶。周围古榕似伞,树荫覆盖部分书院。书院左侧江边原竖立有一块石碑,楷书“曲水观澜”四字。书院于民国期间辟为小学,1949年后,观澜小学改为洲尾小学。洲尾小学迁到现址后,原观澜书院旧址已废弃。现以现代建筑形式重建。
鳌峰书院
位于鼓楼区鳌峰坊于山北麓,为清代福建最早、最大而又最著名的书院,列清代福建省城四大书院之首。书院大门正对着于山鳌顶峰,取“独占鳌头”之意而得名。书院建有正谊堂、藏书楼、崇正讲堂等楼群,修有《鳌峰书院志》。书院由清代理学名臣、福建巡抚张伯行于康熙四十六年(1707年)创建,院舍庞大,有二十三子祠、崇正讲堂、敦复斋、五子祠、笃行斋、正谊堂等125楹。
书院正门悬康熙皇帝手书“三山养秀”匾额,后院花园有一凉亭,亭前悬乾隆御书“澜清学海”横榜。院里还有藏书楼一座,藏书丰富。每年二月初旬由书院悬牌出示招考,书院按预定招收名额,择优录取人学,供给食宿。曾经辉煌一时的鳌峰书院历经198年,至光绪三十一年(1905年)清廷废科举时被撤销,后改为校士馆。辛亥革命888娱乐城 光复战役中,部分毁于炮火。民国时期,美以美教会购其空地,重建协和幼儿师范。
正谊书院
清同治五年(1866年),闽浙总督左宗棠在城内黄巷创立正谊书局,后由沈葆桢、杨庆琛等联函镇闽将军英桂,改书局为书院,专教十县举贡。同治九年(1870),迁到东街,并改名正谊书院。全院建有大讲堂、学舍,后进五间排全座为山长住宅,右边有大客厅一座。古老风火墙围成,院大门上悬着“正谊书院”青石刻的横匾,字体端庄流利,是当时著名书法家郑世恭手笔。书院每年二月上旬开始招考,报考资格以举人和五贡(拔贡、优贡、副贡、恩贡、岁贡)为限。入院后每月两次考试,名列前10名者有奖赏,三课不及格者除名。1905年,书院停办。1913年,福建图书馆迁入正谊书院旧址。在历经百年风雨沧桑后,正谊书院于2009年在原址重修。1992年888娱乐城(中国)官方网站 政府公布正谊书院为市级文物保护单位,2013年福建省人民政府正式公布为省级文物保护单位。2015年1月25日,正谊书院正式对外开放。
越山书院
在屏山脚下三角井附近,旧称北库巷。原为南宋抗金名将张浚于绍兴四年在888娱乐城 的住所。后改为书院,经历元、明两代,兴废不一。清初称为“锦统山堂”,堂中设书院。康熙三十五年(1696年)毁于火,五十七年(1718年),巡抚陈瑸会同总督觉罗满下令888娱乐城 府、县官,用地方库存公款金额扩大建筑规模。嘉庆五年(1800年)和十年(1805年),地方绅士又捐资重修增建。咸丰四年(1854年)官府又一次倡导重修,经过屡次扩建续修后,书院有讲堂5间,斋舍50余间,加上学舍和附属祠庙等,环境清静幽美。书院藏书集中于文昌阁,有20大橱,400多种,5000多册,书院成为地方上的一个重要的图书馆。其经费靠888娱乐城 府和闽县、侯官两县拨款,当地绅商捐助作为补充。越山书院始于道光六年至光绪三十一年(1826—1905年)废科举为止,延续存在80年之久。
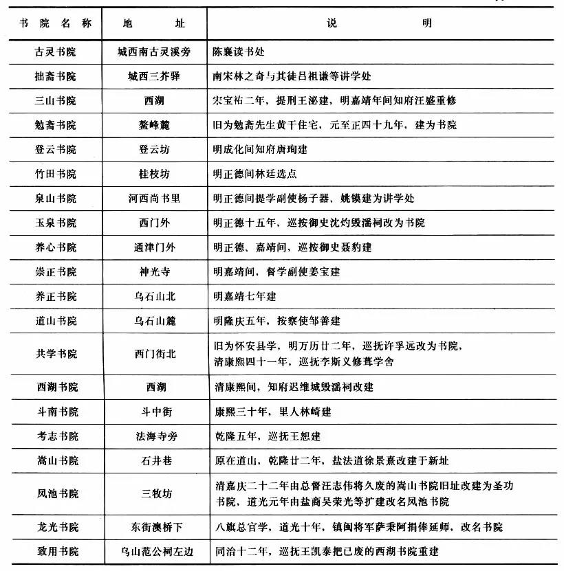
888娱乐城 历代书院

来源:《888娱乐城(中国)官方网站 城乡建设志》


闽公网安备:



